Important

You are browsing documentation for version 6.1 of OroCommerce, supported until 2029. Read the documentation for the latest LTS version to get up-to-date information.

See our Release Process documentation for more information on the currently supported and upcoming releases.

Message Queue Jobs 

The bundle provides an entity and a web gui for the jobs. So the jobs are created in the db and have a web gui where you can monitor the jobs’ status and interrupt jobs.

Jobs 

A message processor can be implemented with or without creating jobs.

A job is additional information about the message processing task added to the Oro application DB. It allows to view the information about the task (job) in the admin UI and to manage the job (view the status and cancel it) in the UI.

There are no ideal criteria to help decide whether a job should be created or not. A developer should decide which approach is better in each particular case.

When to Create a Job 

Recommendations that may help you:

Do Not Create Jobs If:

  • There is an easy fast-executing action such as status changing etc.

  • The action looks like an event listener.

Create jobs if:

  • The action is complicated and can be executed for a long time.

  • There is a need to monitor execution status.

  • There is a need to run an unique job i.e. do not allow running a job with the same name until the previous job has finished.

  • There is a need to run a step-by-step action i.e. the message flow has several steps (tasks) which run one after another.

  • There is a need to split a job for a set of sub-jobs to run in parallel and monitor the status of the whole task.

Jobs are usually run with JobRunner.

Structure 

Jobs Structure 

A two-level job hierarchy is created for the process where:

  • A root job can have a few child jobs.

  • A child job can have one root job.

  • A child job cannot have child jobs of its own.

  • A root job cannot have a root job of its own.

  • If we use just runUnique, then a parent and a child jobs with the same name are created.

  • If we use runUnique and createDelayed inside it, then a parent and a child job for runUnique are created. Then each run of createDelayed adds another child for the runUnique parent.

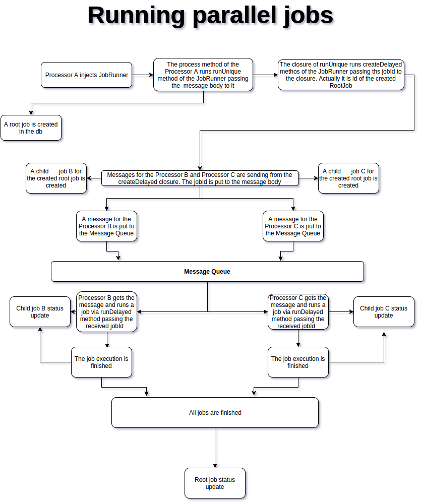
Running Parallel Jobs 

Flow to Run Parallel Jobs via Creating a Root Job and Child Jobs Using runUnique/createDelayed/runDelayed

This way of running parallel jobs is preferred for parallel process implementation.

The task is the same as the previous one. We want to run two processes in parallel. We are also creating processors A, B and C but they are slightly different.

We inject JobRunner to Processor A. Inside the process method, it runs runUnique method. In the closure of the runUnique, it runs createDelayed method for Processor B and for Processor C passing jobId param to its closure. Inside the closures of createDelayed, the messages for Processor B and Processor C are created and sent. We should also add the jobId params to the message bodies except for the required params.

Processors B and C are also slightly different. Their process methods call runDelayed method passing the received jobId param.

The benefits are the following:

  • Unique running. As we use runUnique method in Processor A, a new instance of it cannot run until the previous instance completes all the jobs.

  • Jobs are created in the db. A root job is created for Processor A and child jobs are added to it for Processors B and C.

  • Status monitoring. We can see the statuses of all the child jobs: new for just created, running for the jobs that are currently running, success for the jobs that finished successfully and failed for the jobs that failed.

  • A root job status is running until all child jobs are finished.

  • Interrupt. We can interrupt a child job or a root job. If we interrupt a root job, all its running child jobs complete their work. Child jobs that have not started will not start.

Running Parallel Jobs

Running Parallel Jobs - a Root Job with async Sub-jobs 

Example of createDelayed and runDelayed Usage

The processor subscribes to DoBigJobTopic and runs a unique big job (the name of the job is DoBigJobTopic::getName() - the same as the topic name so it will not be possible to run another big job at the same time). The processor creates a set of delayed jobs, each of them sends DoSmallJobTopic message.

#[\Override]
public function process(MessageInterface $message, SessionInterface $session)
{
    $bigJobParts = $message->getBody();

    $result = $this->jobRunner->runUnique( //a root job is creating here
        $message->getMessageId(),
        DoBigJobTopic::getName(),
        function (JobRunner $jobRunner) use ($bigJobParts) {

            foreach ($bigJobParts as $smallJob) {
                $jobRunner->createDelayed( // child jobs are creating here and get new status
                    sprintf('%s:%s', DoSmallJobTopic::getName(), $smallJob),
                    function (JobRunner $jobRunner, Job $child) use ($smallJob) {
                        $this->producer->send(DoSmallJobTopic::getName(), [ // messages for child jobs are sent here
                            'smallJob' => $smallJob,
                            'jobId' => $child->getId(), // the created child jobs ids are passing as message body params
                        ]);
                    }
                );
            }

            return true;
        }
    );

    return $result ? self::ACK : self::REJECT;
}

The processor subscribes to the DoSmallJobTopic and runs the created delayed job.

#[\Override]
public function process(MessageInterface $message, SessionInterface $session)
{
    $payload = $message->getBody();

    $result = $this->jobRunner->runDelayed($payload['jobId'], function (JobRunner $jobRunner) use ($payload) {
        //the child job status with the id $payload['jobId'] is changed from new to running

        $smallJobData = $payload['smallJob'];

        if (! $this->checkDataValidity($smallJobData))) {
            $this->logger->error(
                sprintf('Invalid data received: "%s"', $smallJobData),
                ['message' => $payload]
            );

            return false; //the child job status with the id $payload['jobId'] is changed from running to failed
        }

        return true; //the child job status with the id $payload['jobId'] is changed from running to success
    });

    return $result ? self::ACK : self::REJECT;
}

A root job is created for the big job and a set of its child jobs is created for the small jobs.

UI 

You can view the statuses and statistics for the jobs by navigating to System > Jobs in the main menu in the back-office of all Oro applications.

Scheduled Jobs in admin UI

Job Runner 

Jobs are usually created and run with \Oro\Component\MessageQueue\Job\JobRunner, and one of the following methods is used:

  • runUnique

    public function runUnique($ownerId, $name, \Closure $runCallback)

    Runs the $runCallback. It does not allow another job with the same name to run simultaneously.

  • runUniqueByMessage

    public function runUniqueByMessage(MessageInterface $message, \Closure $runCallback)

    If the processor is subscribed to a topic that implements Oro\Component\MessageQueue\Topic\JobAwareTopicInterface, this method is used. The usage of this method is recommended, compared to the method above.

    With this implementation, the job is created immediately after the message is created.

    Example:

    class MessageProcessor implements  MessageProcessorInterface, TopicSubscriberInterface
        {
            private JobRunner $jobRunner;
    
            public static function getSubscribedTopics()
            {
                return [NameTopic::getName()];
            }
    
            public function process(MessageInterface $message, SessionInterface $session)
            {
                $data = $message->getBody();
    
                $result =$this->jobRunner->runUniqueByMessage(
                    $message,
                    function (JobRunner $runner, Job $job) use ($data) {
                        // do your job
    
                        return true; // if you want to ACK message or false to REJECT
                    }
                );
    
                return $result ? self::ACK : self::REJECT;
            }
        }
    
  • createDelayed

    public function createDelayed($name, \Closure $startCallback)

    A sub-job which runs asynchronously (sending its own message). It can only run inside another job.

    It is a common approach to create a delayed job simultaneously with a queue message that contains information about the job. In this case, after receiving the message, the subscribed message processor can run and perform a delayed job by running the runDelayed method with the job data.

  • runDelayed

    public function runDelayed($jobId, \Closure $runCallback)

    This method is used inside a processor for a message which was sent with createDelayed method.

    The $runCallback closure usually returns true or false, the job status depends on the returned value. See the Jobs Statuses section for the details.

    To reuse the existing processor logic in the scope of job, it may be decorated with DelayedJobRunnerDecoratingProcessor which will execute runDelayed, pass the control to the given processor and then handle the result in the format applicable for runDelayed.

Unique Job 

Example:

class MessageProcessor implements MessageProcessorInterface
{
    private JobRunner $jobRunner;

    public function process(MessageInterface $message, SessionInterface $session)
    {
        $data = $message->getBody();

        $result = $this->jobRunner->runUnique(
            $message->getMessageId(),
            'oro:index:reindex',
            function (JobRunner $runner, Job $job) use ($data) {
                // do your job

                return true; // if you want to ACK message or false to REJECT
            }
        );

        return $result ? self::ACK : self::REJECT;
    }
}

Dependent Job 

Use a dependent job when your job flow has several steps but you want to send a new message when all steps are finished.

In the example below, a root job is created. As soon as its work is completed, it sends two messages with ‘topic1’ and ‘topic2’ to the queue.

class MessageProcessor implements MessageProcessorInterface
{
    private JobRunner $jobRunner;

    private DependentJobService $dependentJob;

    public function process(MessageInterface $message, SessionInterface $session)
    {
        $data = $message->getBody();

        $result = $this->jobRunner->runUnique(
            $message->getMessageId(),
            'oro:index:reindex',
            function (JobRunner $runner, Job $job) use ($data) {
                // register two dependent jobs
                // next messages will be sent to queue when that job and all children are finished
                $context = $this->dependentJob->createDependentJobContext($job->getRootJob());
                $context->addDependentJob('topic1', 'message1');
                $context->addDependentJob('topic2', 'message2', MessagePriority::VERY_HIGH);

                $this->dependentJob->saveDependentJob($context);

                // some work to do

                return true; // if you want to ACK message or false to REJECT
            }
        );

        return $result ? self::ACK : self::REJECT;
    }
}

Dependant jobs can only be added to root jobs (i.e., the jobs created with runUnique, not runDelayed).

Run a Job with Several Steps 

Example:

class Step1MessageProcessor implements MessageProcessorInterface
{
    private JobRunner $jobRunner;

    private MessageProducerInterface $producer;

    public function process(MessageInterface $message, SessionInterface $session)
    {
        $data = $message->getBody();

        $result = $this->jobRunner->runUnique(
            $message->getMessageId(),
            'oro:index:reindex',
            function (JobRunner $runner, Job $job) use ($data) {
                // for example first step generates tasks for step two

                foreach ($entities as $entity) {
                    // every job name must be unique
                    $jobName = 'oro:index:index-single-entity:' . $entity->getId();
                    $runner->createDelayed(
                        $jobName,
                        function (JobRunner $runner, Job $childJob) use ($entity) {
                            $this->producer->send(IndexEntityTopic::getName(), [
                                'entityId' => $entity->getId(),
                                'jobId' => $childJob->getId(),
                            ])
                    });
                }

                return true; // if you want to ACK message or false to REJECT
            }
        );

        return $result ? self::ACK : self::REJECT;
    }
}
class Step2MessageProcessor implements MessageProcessorInterface
{
    private JobRunner $jobRunner;

    public function process(MessageInterface $message, SessionInterface $session)
    {
        $data = $message->getBody();

        $result = $this->jobRunner->runDelayed(
            $data['jobId'],
            function (JobRunner $runner, Job $job) use ($data) {
                // do your job

                return true; // if you want to ACK message or false to REJECT
            }
        );

        return $result ? self::ACK : self::REJECT;
    }
}

Stale Jobs 

You cannot create two unique jobs with the same name, so if one unique job is unable to finish its work, it can block another job. To handle this, use stale jobs.

A job is considered stale when one of the following conditions is met:

  • Inactivity timeout (time_before_stale): the job has not been updated for longer than the configured threshold and has not started a child. Default value is 1800 seconds.

  • Redelivery loop (redelivery_max_runtime): the job has been running longer than the configured threshold and all remaining active children are stuck in Job::STATUS_FAILED_REDELIVERED status. Disabled by default (set to -1).

Both checks use JobConfigurationProvider with their respective configurations.

Note

The inactivity timeout marks a job as stale if there has been no activity for a prolonged period, regardless of child job statuses. The redelivery loop check applies when all children have completed successfully except one or more that failed and are being redelivered indefinitely.

When a stale job is detected and a new unique job with the same name is created, the old job gets the Job::STATUS_STALE status. In addition, if the processor tries to finish a “stale” job, it is removed.

If you do not wish for that job to be staled, use NullJobConfigurationProvider where the getTimeBeforeStaleForJobName method returns null:

namespace Oro\Component\MessageQueue\Provider;

class NullJobConfigurationProvider implements JobConfigurationProviderInterface
{
    #[\Override]
    public function getTimeBeforeStaleForJobName($jobName)
   {
        return null;
   }
}

$jobProcessor = new JobProcessor(/* arguments */);
$jobProcessor->setJobConfigurationProvider(new NullJobConfigurationProvider());

To configure custom values for “time_before_stale and “redelivery_max_runtime”, use the following configuration:

oro_message_queue:
    time_before_stale:
        default: 1800
        jobs:
            'oro_dotmailer:export_contacts_status_update': 3600
    redelivery_max_runtime:
        default: -1 # disabled by default
        jobs:
            'some_job_type_name': 600

Jobs Statuses 

  • Single job: When a message is being processed by a consumer and a JobRunner method runUnique is called without creating any child jobs:

    • The root job is created and the closure passed in params runs. The job gets Job::STATUS_RUNNING status, the job startedAt field is set to the current time.

    • If the closure returns true, the job status is changed to Job::STATUS_SUCCESS, the job stoppedAt field is changed to the current time.

    • If the closure returns false or throws an exception, the job status is changed to Job::STATUS_FAILED, the job stoppedAt field is changed to the current time.

    • If someone interrupts the job, it stops working and gets Job::STATUS_CANCELLED status, the job stoppedAt field is changed to the current time.

    • If new unique job is created, but the previous job has not finished, its execution time is checked. If the execution time is longer than the configured time_before_stale, (see Stale jobs) Job::STATUS_STALE status is set.

  • Child jobs: When a message is being processed by a consumer, a JobRunner method runUnique is called which creates child jobs with createDelayed:

    • The root job is created and the closure passed in params runs. The job gets Job::STATUS_RUNNING status, the job startedAt field is set to the current time.

    • When the JobRunner method createDelayed is called, the child jobs are created and get the Job::STATUS_NEW status. The messages for the jobs are sent to the message queue.

    • When a message for a child job is being processed by a consumer and a JobRunner method runDelayed is called, the closure runs and the child jobs get Job::STATUS_RUNNING status.

    • If the closure returns true, the child job status is changed to Job::STATUS_SUCCESS, the job stoppedAt field is changed to the current time.

    • If the closure returns false or throws an exception, the child job status is changed to Job::STATUS_FAILED, the job stoppedAt field is changed to the current time.

    • When all child jobs are stopped, the root job status is changed according to the child jobs statuses.

    • If someone interrupts a child job, it stops working and gets Job::STATUS_CANCELLED status, the job stoppedAt field is changed to the current time.

    • If someone interrupts the root job, the child jobs that are already running finish their work and get the statuses according to the work result (see the description above). The child jobs that are not run yet are cancelled and get Job::STATUS_CANCELLED statuses.

    • If the root job status changes to Job::STATUS_STALE, its children automatically get the same status. (see Stale Jobs)

  • Also: If a jobs closure returns true, the process method which runs this job should return self::ACK. If a job closure returns false, the process method which runs this job should return self::REJECT.

Examples 

Run Only a Single Job (i.e. Job with One Step with runUnique)

class MessageProcessor implements MessageProcessorInterface
{
    private JobRunner $jobRunner;

    public function process(MessageInterface $message, SessionInterface $session)
    {
        $data = $message->getBody();

        $result = $this->jobRunner->runUnique(
            $message->getMessageId(),
            'oro:index:reindex',
            function (JobRunner $runner, Job $job) use ($data) {
                // do your job

                return true; // if you want to ACK message or false to REJECT
            }
        );

        return $result ? self::ACK : self::REJECT;
    }
}

Job Flow Has Two or More Steps

class Step1MessageProcessor implements MessageProcessorInterface
{
    private JobRunner $jobRunner;

    private MessageProducerInterface $producer;

    public function process(MessageInterface $message, SessionInterface $session)
    {
        $data = $message->getBody();

        $result = $this->jobRunner->runUnique(
            $message->getMessageId(),
            'oro:index:reindex',
            function (JobRunner $runner, Job $job) use ($data) {
                // for example first step generates tasks for step two

                foreach ($entities as $entity) {
                    // every job name must be unique
                    $jobName = 'oro:index:index-single-entity:' . $entity->getId();
                    $runner->createDelayed(
                        $jobName,
                        function (JobRunner $runner, Job $childJob) use ($entity) {
                            $this->producer->send(IndexEntityTopic::getName(), [
                                'entityId' => $entity->getId(),
                                'jobId' => $childJob->getId(),
                            ])
                    });
                }

                return true; // if you want to ACK message or false to REJECT
            }
        );

        return $result ? self::ACK : self::REJECT;
    }
}

class Step2MessageProcessor implements MessageProcessorInterface
{
    private JobRunner $jobRunner;

    public function process(MessageInterface $message, SessionInterface $session)
    {
        $data = $message->getBody();

        $result = $this->jobRunner->runDelayed(
            $data['jobId'],
            function (JobRunner $runner, Job $job) use ($data) {
                // do your job

                return true; // if you want to ACK message or false to REJECT
            }
        );

        return $result ? self::ACK : self::REJECT;
    }
}