Important

You are browsing documentation for version 6.1 of OroCommerce, supported until 2029. Read the documentation for the latest LTS version to get up-to-date information.

See our Release Process documentation for more information on the currently supported and upcoming releases.

Operations (Actions) 

Operations provide the possibility to assign any interaction with a user by specifying:

  • Entity classes

  • Routes

  • Datagrids

Every active operation shows a button or a link on the corresponding page. The button is displayed only if all the described preconditions are met. For the operation button or link to be displayed, the preconditions section should evaluate to true. After a user clicks on the button or link, the operation will be performed only if the conditions section evaluates to true. Also, if the operation has a form dialog configuration, then a modal dialog with fields appears when clicking the button.

Each operation relates to an entity type (consists of a full class name) or\and a route of the page where the operations should be displayed or\and a datagrid. Before the page loading, ActionBundle chooses operations with a corresponding page entity|route. Then these operations are checked against the preconditions. If all the preconditions are met - the operation’s button is displayed. After clicking the button, all the performed operations (and underlined actions) are executed, provided that all the preconditions of operation and conditions of actions are met.

Operation Configuration 

All operations can be described in the actions.yml configuration file under the corresponding bundle in the config/oro resource directory. Below is an example of a simple operation configuration that performs an execution logic with the MyEntity entity.

src/Acme/Bundle/DemoBundle/Resources/config/oro/actions.yml 
operations: # root elements
    acme_demo_operation:                                # operation name
        extends: acme_demo_operation_base               # (optional) parent operation if needed
        label: 'Acme demo operation'                    # this value will be shown in UI for operation button
        substitute_operation: some_operation            # configuration of 'some_operation' will be replaced by configuration of this operation
        enabled: $variable                              # operation status will be determined later, means used in application, but button is disabled on front-end if status will be false
        entities: # on view/edit pages of this entities operation button will be shown
            - Acme\Bundle\DemoBundle\Entity\Question    # entity class name
        routes: # on pages with these routes operation button will be shown
            - acme_demo_priority_view                   # route name
        datagrids: # in listed datagrids operation icon will be shown
            - acme-demo-question-grid                   # datagrid name
        order: 10                                       # display order of operation button
        acl_resource: acme_demo_question_view           # ACL resource name that will be checked on preconditions step
        button_options:                                 # (optional) display options for operation button
            icon: fa-check                              # (optional) class of button icon
            class: btn                                  # (optional) class of button
            group: acme.demo.operations.demogroup.label # (optional) group operation to drop-down on the label
            template: '@OroAction/Operation/button.html.twig'   # (optional) custom button template
            data:                                               # custom data attributes which will be added to button
                param: value
                customTitle: $.customTitle
            page_component_module: acmedemo/js/app/components/demo-component
            page_component_options:                                       # (optional) js-component module options
                component_name: '[name$="[component]"]'
                component_additional: '[name$="[additional]"]'
        frontend_options:                                                 # (optional) display options for operation button
            confirmation: acme.demo.operations.operation_perform_confirm
            template: '@OroAction/Operation/form.html.twig'               # (optional) custom template, can be used both for page or dialog
            title: acme.demo.operations.dialog.title                      # (optional) custom title
            title_parameters:
                '%%some_param%%': $.paramValue
            options:                                                      # (optional) modal dialog options
                allowMaximize: true
                allowMinimize: true
                dblclick: maximize
                maximizedHeightDecreaseBy: minimize-bar
                width: 500
            show_dialog: true
        attributes:                                                # (optional) list of all existing attributes
            question:                                              # attribute name
                label: 'Question'                                  # attribute label
                type: entity                                       # attribute type
                options:                                           # attribute options
                    class: Acme\Bundle\DemoBundle\Entity\Question  # (optional) entity class name, set if type is entity
            company_name:
                label: 'Company name'
                type: string
            group_name:
                property_path: user.group.name
        datagrid_options:
#            mass_action_provider:                             # (optional) service name, marked with "oro_action.datagrid.mass_action_provider" tag
#                acme.action.datagrid.mass_action_provider     # and must implement Oro\Bundle\ActionBundle\Datagrid\Provider\MassActionProviderInterface
            mass_action:                                       # (optional) configuration of datagrid mass action
                type: window
                label: acme.demo.mass_action.label
                icon: plus
                route: acme_demo_bundle_massaction
                frontend_options:
                    title: acme.demo.mass_action.action.label
                    dialogOptions:
                        modal: true
            data:
                type: import
                importProcessor: 'acme_import_processor'
                importJob: 'acme_import_from_csv'
        form_options:                                                               # (optional) parameters which will be passed to form dialog
            attribute_fields:                                                       # list of attribute fields which will be shown in dialog
                question:                                                           # attribute name (must be configured in `attributes` block of action config)
                    form_type: Symfony\Component\Form\Extension\Core\Type\TextType  # needed type of current field
            attribute_default_values:                                     # (optional) define default values for attributes
                question: $question                                       # use attribute name and property path or simple string for attribute value
        preconditions:                                                    # (optional) pre-conditions for display Action button
            '@equal': [ $name, 'John Dow' ]                               # condition definition
        conditions:                                                       # (optional) conditions for execution Action button
            '@not_empty': [ $group ]                                      # condition definition
        preactions:                                                       # (optional) any needed pre actions which will execute before pre conditions
            -   '@assign_value': [ $name, 'User Name' ]                   # action alias
            -   '@assign_value': [ $variable, true ]                      # preaction that determines value for enabled
        form_init:                                                        # (optional) any needed actions which will execute before showing form dialog
            -   '@assign_value': [ $group, 'Group Name' ]                 # action alias
        actions:                                                          # (optional) any needed actions which will execute after click on th button
            -   '@create_entity':                                         # action definition
                    class: Acme\Bundle\DemoBundle\Entity\User
                    attribute: $user
                    data:
                        name: $name
                        group: $group

This configuration describes the operation that relates to the Question entity. The button with the “adme.demo.myentity.operations.myentity_operation” label is displayed on the view page (acme_demo_myentity_view) of this entity (in case the ‘updatedAt’ field > new DateTime(‘now’)). If the expired property of the entity = false, then clicking the button triggers the “assign_value” action that sets the ‘expired’ field to true. If form_options are specified, then the form dialog with attributes fields is displayed when clicking the button. The actions run only on the submit form.

Instead of adding the operation logic to the configuration file, it can be placed in a separate service that implements the OperationServiceInterface. This interface has 3 methods: isPreConditionAllowed, isConditionAllowed and execute. If the operation service is used, it should be set in the operation configuration with the service parameter. In this case, preactions, preconditions, conditions and action are not allowed to be used and their logic must be moved to an appropriate method of the operation service.

src/Acme/Bundle/DemoBundle/Resources/config/oro/actions.yml 
operations:
    label: 'Base acme demo operation'
    routes:
        - acme_demo_priority_view
    acl_resource: acme_demo_priority_view
    service: acme_demo.operation.base_demo_operation

Operation Events 

The platform provides several events that are triggered at various points in the operation lifecycle. These events allow developers to hook into the execution process and execute custom logic at specific points in the operation. This is particularly useful for adding additional business logic, sending notifications, or updating external systems based on operation activity. Special guard events can be used to prevent the operation from being executed or displayed.

Available Events

oro_operation.announce 

Validate whether the operation button is allowed This is a guard event.

The two events being dispatched are:

  • oro_operation.announce

  • oro_operation.[operation name].announce

oro_operation.guard 

Validate whether the operation is allowed. This is a guard event.

The two events being dispatched are:

  • oro_operation.guard

  • oro_operation.[operation name].guard

oro_operation.pre_execute 

Operation logic is starting execution (triggered right before the execution of operation actions).

The two events being dispatched are:

  • oro_operation.pre_execute

  • oro_operation.[operation name].pre_execute

oro_operation.execute 

Operation logic is being executed (triggered right after execution of operation actions).

The two events being dispatched are:

  • oro_operation.execute

  • oro_operation.[operation name].execute

Configuration Validation 

Execute a command to validate all operations configurations:

php bin/console oro:action:configuration:validate

Note

All configurations apply automatically after their changes are made in the developer environment.

Default Operations 

Oro Action Bundle defines several system-wide default operations for a common purpose. Those are basic CRUD-called operations for entities:

  • UPDATE - operation for an entity editing that uses a route from the routeUpdate option of the entity configuration.

  • DELETE - operation for an entity deletion that uses a route from the routeName option of the entity configuration.

    If the default operations are used in the non-default applications (like in commerce), the routes are retrieved from the routeCommerceUpdate and routeCommerceDelete options.

    Configurations for the default operations are allocated in the Resources/config/oro/actions.yml file under the Oro Action Bundle directory.

Questions and Answers 

How to disable a CRUD default operation for my Bundle? 

Supposing you need to disable the default DELETE operation for your new MyEntity entity. Here is the case which describes the solution. You can do this in actions.yml under your bundle configuration resources directory:

operations:
    DELETE:
        exclude_entities: ['MyEntity']

The operation merges a special additional condition to the default operation during the configuration compilation so that the default DELETE operation doesn’t match your entity and is not displayed as well.

Can I disable default operation for my datagrid? 

Yes. There are two ways to do that:

  1. Disable the operation by updating your datagrid configuration in its action_configuration section. Define a key corresponding to the operation name with the false value.

datagrids.yml:

datagrids:
    your_datagrid_name:
        #... datagrid config sections
        action_configuration:
            some_default_common_operation: false

some_default_common_operation is not displayed at your_datagrid_name grid anymore. However, action_configuration can accept callable as a value, so sometimes the options are occupied by service callback. If it is so, we can use a different approach.

  1. Disable the operation for custom datagrid using the exclude_datagrids option in the operation definition. So you can specify the name of the datagrid that should be excluded from the operation matching. If another bundle defines your operation, you can use the merge behavior of operation configuration and add an additional property value under your bundle configuration. For example, the operation that should not be displayed for the product_view datagrid is the default DELETE operation from OroActionBundle. You can exclude your grid from matching adding the following options to <YourBundle>/Resources/config/oro/actions.yml for the backend datagrid and to <YourBundle>/Resources/views/layouts/<theme>/config/datagrids.yml for the frontend datagrid.

operations:
    DELETE:
        exclude_datagrids:
            - product_view

You can always use other ways to define, reuse, or customize the operation definition. Along with basic merge, the replace, extend, and substitute_operation options become helpful in different cases.

How can I modify CRUD default operation for my Bundle? 

If you need to customize a default or any other operation, you should change its label as follows:

operations:
    my_special_entity_custom_edit:
        extends: UPDATE                         # this is for keeping all other properties same as in default
        label: 'Modify me'                      # custom label
        substitute_operation: UPDATE            # replace UPDATE operation with current one
        entities: ['MyEntity']                  # replacement will occur only if this operation will be matched by entity
        for_all_entities: false                 # overriding extended property for `entities` field matching only

Here is a custom modification made through a substitution mechanism when the operation mentioned in the substitute_operation field is replaced by the current one. Additionally, you can limit the application of the modification only to the entities mentioned in the entities field. If you need to replace the operation fully instead of copying the extended version, the extends field can be omitted, and the custom body should be defined.

See the substitution section in the configuration documentation for more details.

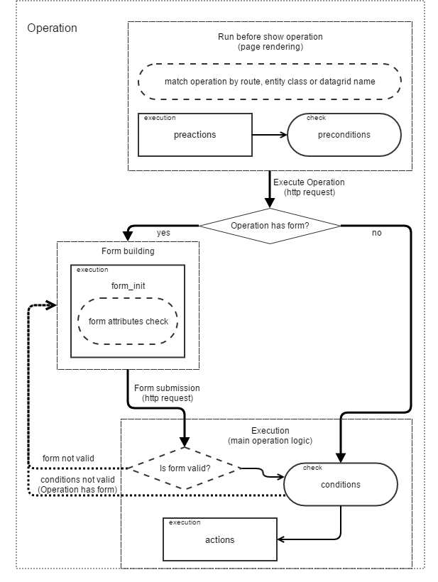
Operation Diagram 

The following diagram shows operation processes logic in graphical representation:

Operation Diagram